Crafting your unified customer experience
by Sahil Tyagi
WhatsApp Business is downloaded over 311 million times and over 100 billion messages are exchanged between users and businesses every day. This goes to show that WhatsApp isn’t just for quick chats anymore. It has become a full-fledged business channel.
With these kinds of message volumes, it is nearly impossible to manage them manually. Also, customers can reach out to you at any time, regardless of your business hours. So, you have to ensure that their issues are resolved on time and they get useful content on time.
WhatsApp chatbots are one of the ways to engage customers around the clock and make sure they get the details they need to make an informed decision. Plus, beyond handling common questions, WhatsApp chatbots can help you qualify leads, schedule meetings, and automate support from a single messaging app.
Having said that, if you are wondering how WhatsApp chatbots can help you streamline your customer interactions, then in this article, I will go over some of the high-impact use cases to inspire you. Without further ado, let’s jump into it!
WhatsApp chatbots are automated conversational tools that enable you to interact with your customers directly on WhatsApp. Powered by AI-driven systems, these bots can understand and respond to user messages in real-time, offering a seamless way to engage with your contacts.
Unlike traditional live chat tools, WhatsApp chatbots operate 24/7 and integrate with your CRM, scheduling tools, or support systems to handle everything from sales inquiries and appointment booking.
Because WhatsApp is one of the most widely used messaging platforms, you can implement chatbots in your customer support infrastructure and let you meet them where they already spend their time.
WhatsApp chatbots allow you to automate your communication and streamline workflows to scale your customer interactions without having to expand on your mar-tech stack. That being said, here are some of the actionable use cases of WhatsApp chatbots to optimize your marketing efforts.
Once a lead is qualified, the next step is to book a meeting or a demo with your sales team. But coordinating schedules over email can be time-consuming and frustrating for both parties.
A WhatsApp chatbot can automatically share your team’s calendar and let the lead choose a time that works for them. Since the conversation is happening in real-time, it increases the chances of the lead booking the meeting right away. And if they don’t, the bot can follow up with reminders to nudge them in the right direction.
For instance, you can link chatbots with scheduling platforms like Calendly using WhatsApp tools to optimize the booking process with no back and forth. In addition to that, the chatbots can automatically send reminders a couple of hours before the appointment to lower the no-show rates.
A seamless booking process can help service-oriented or SaaS businesses schedule product demos with interested customers with minimal effort. This way, you can shorten the customer journeys by providing personalized demos to onboard new customers.
Automate customer interactions 24/7 with Zixflow’s no-code chatbot builder.
Try It FreeOne of the most common use cases for WhatsApp bots is customer support. Instead of making customers wait hours (or even days) for a reply, a chatbot can instantly respond to common questions and issues. For example, a chatbot can help with:
Furthermore, if a query is too complex for the bot to handle, it can escalate the conversation to a human agent. Handling customer support inquiries can become a hassle for businesses if your team is not up for the challenge.
WhatsApp chatbots can let your customer-facing teams eliminate long wait times and deliver prompt support to build solid relationships to secure long-term success.
When someone interacts with your business for the first time, they are likely interested in learning more about your product or service. But not every lead is a good fit for your business. Instead of assigning every lead to your sales team, you can use a WhatsApp chatbot to ask sales-qualifying questions such as:
Based on the user’s response, the bot can determine whether they’re a good fit and then route them to the appropriate sales rep. This saves your team time and ensures that only qualified leads reach your sales pipeline.
Plus, when a WhatsApp chatbot qualifies a prospect, their information is automatically imported to your CRM platform, allowing your sales team to plan future communications. A great example of this is an e-commerce brand segmenting its audience based on interest and shopping preferences can simplify your sales process by allowing your agents to send timely follow-ups.
Users are no longer engaging with emails. However, on WhatsApp, things are different. Having an open rate in high 90%, WhatsApp messages are actually being read by your customers and responded to. Having tailored responses ready to be sent can further increase the chances of getting conversions.
Additionally, if you’re using WhatsApp Broadcasts to send promotional messages or announcements, you’ll likely get a bunch of replies. Handling each one manually can be overwhelming for your team.
A chatbot can jump in to answer these replies and carry forward the conversation based on the user’s intent. For example, if someone replies with “Tell me more about your pricing,” the bot can share the pricing page or connect them to a sales rep. This makes your WhatsApp broadcasts more interactive and effective.
Leads that go cold or miss their scheduled meetings don’t always mean they’re not interested. Sometimes they’re just busy or distracted. Rather than letting your leads go, a WhatsApp chatbot can send scheduled WhatsApp messages to follow up with these leads, check in on their availability, and help them reschedule if needed.
For instance, if someone signs up for a demo but doesn’t show up, your chatbot can send them a message like, “Hey [Name], we noticed you missed your demo. Would you like to reschedule it?” This simple nudge can help bring back leads that would have otherwise slipped through the cracks.
You can set up automated retargeting campaigns using WhatsApp automation tools like Zixflow. By utilizing the segmented contact lists, you can effectively connect with lost leads with tailored messages to encourage them to take action.

From lead gen to support, Zixflow’s chatbot handles it all without needing any human assistance.
Book a Free DemoSometimes spammers or fake leads can sign up to your platform and drain its resources. Fake leads and spam submissions can waste your team’s time, resulting in decreased efficiency. To prevent this, you can use WhatsApp chatbots to verify leads through OTP.
When someone fills out a form on your website, the chatbot sends them a WhatsApp OTP. The user must enter the code to proceed to ensure that the phone number is valid and the lead is genuine. This helps you maintain a clean and qualified lead database.
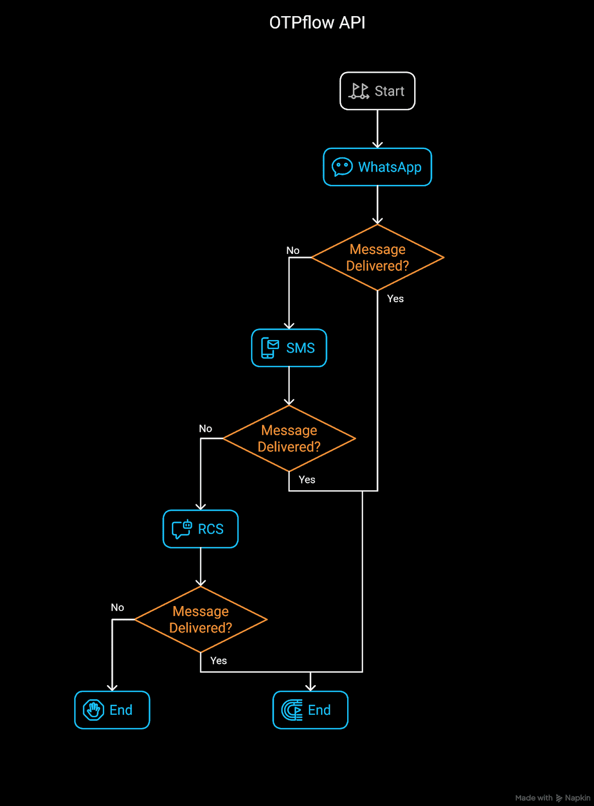
With Zixflow, you can set up an automated OTP campaign to send prompt OTPs not only on WhatsApp but across multiple channels like SMS and RCS. The OTPflow API allows you to auto-route OTP messages if the message fails to get delivered the first time

Brands like Kuku FM were able to recover 77% of previously failed messages using our OTPflow API to achieve 98% OTP delivery from the get-go.
Sometimes, potential customers don’t know which product or plan is right for them. Instead of leaving them to figure it out on their own, a WhatsApp chatbot can ask a few questions and recommend the best fit.
The bot can send a message like, “Our products are designed to help small businesses and startups optimize their internal processes. Want to see our platform in action? Sign up for a free trial today!”
This type of personalized product recommendation can drive sign-ups while also saving time for your sales team to send repetitive messages.

First impressions matter. When someone signs up for your product or service, you want to guide them through the setup process and help them see value as quickly as possible. A WhatsApp chatbot can serve as an onboarding assistant, sending helpful tips, tutorials, and checklists.
For example, a chatbot can send greeting messages on WhatsApp to onboard new users:
“Hey [Name], welcome to [Product Name]! Here are 3 things you can do to get started:
If you need any assistance learning your way around our platform, reply to this WhatsApp message.”
When a customer places an order, it is your responsibility to send transactional messages to your customers containing order information like product name, quantity, and order value.
WhatsApp is a great channel that enables you to send these kinds of messages to keep your customers updated with transactional messages. Your WhatsApp chatbot can automatically send messages like:
This keeps customers informed and reduces the number of support requests. For example, a B2C e-commerce brand can reduce support tickets after automating transactional updates through WhatsApp chatbots. This way, it was able to streamline the delivery process without having to make your customers contact your support team asking for this information.
Click-to-WhatsApp ads are a powerful way to generate inbound leads. But instead of sending users to a static landing page, you can direct them to a chatbot that engages them right away.
Once the user lands in your inbox, the bot can ask pre-qualifying questions, share relevant resources, and guide them to the next step. Whether that’s scheduling a demo or starting a free trial. This creates a smoother and more personalized buyer journey.
For instance, a legal startup offering monthly legal services for its clients can launch a Click-to-WhatsApp ad campaign to promote its “Free Legal Document Templates for Startups,” such as founders’ agreements, NDAs, and employment contracts. The campaign went viral, generating over 5,000 new conversations in a week.
However, their sales team quickly realized that only a small fraction of those leads were relevant. The majority were students researching for assignments or freelancers with one-off needs. To solve this, they built a WhatsApp chatbot that instantly engaged every new user from the ad.
The responses were fed into their CRM, which tagged each lead with a qualification score based on predefined criteria. If the lead was a match, the chatbot immediately scheduled a call with a legal consultant. If not, the bot offered free templates via email and suggested joining their startup legal tips via a WhatsApp newsletter.
When properly integrated, WhatsApp chatbots have the potential to become a powerful asset across your marketing and customer service processes to enable your teams to be more productive without increasing headcount.
A critical aspect to get right is the transition to human support. Nobody enjoys being stuck in an endless loop with a chatbot. Your bot should always provide an easy way to speak with a real person or clearly tell the user what to do next.
Moreover, relevance is just as important. The chatbot should tailor its responses based on the user’s behavior and journey. Someone who arrives through WhatsApp marketing campaigns shouldn’t get the same script as a user who just ended their subscription. Context matters and the chatbot needs to adapt its replies accordingly.
Above all, keep the conversation concise. A good WhatsApp chatbot tool offers enough information to keep things moving without overloading the user or sounding mechanical.
Now, after reading all these use cases, you would want to set up a WhatsApp chatbot for your business. WhatsApp API providers like Zixflow come with the capability to design and implement a bot to automate your engagement. Try out the platform with a 7-day free trial to kickstart your automation.

